
🚩 문제 설명
https://www.acmicpc.net/problem/14500
14500번: 테트로미노
폴리오미노란 크기가 1×1인 정사각형을 여러 개 이어서 붙인 도형이며, 다음과 같은 조건을 만족해야 한다. 정사각형은 서로 겹치면 안 된다. 도형은 모두 연결되어 있어야 한다. 정사각형의 변
www.acmicpc.net

⏱️ 시간 복잡도
▪ 도형의 총 개수를 K 이라고 하자.
▪ O(KNM) 에 해당한다.
◾ 테트로미노가 놓인 종이의 모든 숫자의 합을 구하고, 그 합의 최댓값을 구하는 문제
◾ 테트로미노는 정사각형 블록이 4개입니다.
✅ 입출력
변수 설명
n m : n x m (세로/가로)
종이에 쓰여 있는 수 : n 개의 줄
return 테트로미노가 놓인 칸의 모든 합의 최댓
✔️ 예제 1
5 5
1 2 3 4 5
5 4 3 2 1
2 3 4 5 6
6 5 4 3 2
1 2 1 2 1
19
✔️ 예제 2
4 5
1 2 3 4 5
1 2 3 4 5
1 2 3 4 5
1 2 3 4 5
20
✔️ 예제 3
4 4
0 0 0 0
0 0 0 0
0 0 1 0
0 2 3 4
10
📑 문제 풀이
with 파이썬 (Python)
1시간 20분

import sys
#sys.stdin = open('input.txt', 'rt')
input = sys.stdin.readline
n, m = map(int, input().split()) # 세로 x 가로
mp = [list(map(int, input().split())) for _ in range(n)] # 종이맵
# 테트로미노 종류에 따라
# 일자형
def shape1():
global max_
# 가로
for i in range(n): # 0 1 2 3 4
for j in range(m + 1 - 4): # 0 1
sum_ = mp[i][j] + mp[i][j + 1] + mp[i][j + 2] + mp[i][j + 3]
max_ = max(max_, sum_)
# print(mp[i][j], mp[i][j + 1], mp[i][j + 2], mp[i][j + 3])
# 세로
for i in range(n + 1 - 4): # 0 1 2 3 4
for j in range(m): # 0 1
sum_ = mp[i][j] + mp[i + 1][j] + mp[i + 2][j] + mp[i + 3][j]
max_ = max(max_, sum_)
# print(mp[i][j], mp[i + 1][j], mp[i + 2][j], mp[i + 3][j])
# 정사각형
def shape2():
global max_
for i in range(n + 1 - 2): # 0 1 2 3
for j in range(m + 1 - 2): # 0 1 2 3
sum_ = sum(mp[i][j:j + 2] + mp[i + 1][j:j + 2])
max_ = max(max_, sum_)
# print(mp[i][j:j + 2] + mp[i + 1][j:j + 2])
# L자형
def shape3():
global max_
# L
for i in range(n + 1 - 3): # 0 1 2
for j in range(m + 1 - 2): # 0 1 2 3
sum_ = mp[i][j] + mp[i + 1][j] + mp[i + 2][j] + mp[i + 2][j + 1]
max_ = max(max_, sum_)
# print(mp[i][j], mp[i + 1][j], mp[i + 2][j], mp[i + 2][j + 1])
# L 대칭
for i in range(n + 1 - 3): # 0 1 2
for j in range(m + 1 - 2): # 0 1 2 3
sum_ = mp[i][j + 1] + mp[i + 1][j + 1] + mp[i + 2][j + 1] + mp[i + 2][j]
max_ = max(max_, sum_)
# print(mp[i][j + 1], mp[i + 1][j + 1], mp[i + 2][j + 1], mp[i + 2][j])
# r (L 상하반전)
for i in range(n + 1 - 3): # 0 1 2
for j in range(m + 1 - 2): # 0 1 2 3
sum_ = mp[i][j] + mp[i][j + 1] + mp[i + 1][j + 1] + mp[i + 2][j + 1]
max_ = max(max_, sum_)
# print(mp[i][j], mp[i + 1][j], mp[i + 2][j], mp[i][j + 1])
# r 대칭
for i in range(n + 1 - 3): # 0 1 2
for j in range(m + 1 - 2): # 0 1 2 3
sum_ = mp[i][j] + mp[i + 1][j] + mp[i + 2][j] + mp[i][j + 1]
max_ = max(max_, sum_)
# print(mp[i][j], mp[i][j + 1], mp[i + 1][j + 1], mp[i + 2][j + 1])
# ㄴ
for i in range(n + 1 - 2): # 0 1 2 3
for j in range(m + 1 - 3): # 0 1 2
sum_ = mp[i][j] + mp[i + 1][j] + mp[i + 1][j + 1] + mp[i + 1][j + 2]
max_ = max(max_, sum_)
# print(mp[i][j], mp[i + 1][j], mp[i + 1][j + 1], mp[i + 1][j + 2])
# ㄴ 대칭
for i in range(n + 1 - 2): # 0 1 2 3
for j in range(m + 1 - 3): # 0 1 2
sum_ = mp[i][j + 2] + mp[i + 1][j] + mp[i + 1][j + 1] + mp[i + 1][j + 2]
max_ = max(max_, sum_)
# print(mp[i][j + 2], mp[i + 1][j], mp[i + 1][j + 1], mp[i + 1][j + 2])
# ㄴ 상하반전좌우대칭
for i in range(n + 1 - 2): # 0 1 2 3
for j in range(m + 1 - 3): # 0 1 2
sum_ = mp[i][j] + mp[i][j + 1] + mp[i][j + 2] + mp[i + 1][j]
max_ = max(max_, sum_)
# print(mp[i][j], mp[i][j + 1], mp[i][j + 2], mp[i + 1][j])
# ㄱ (ㄴ 상하반전)
for i in range(n + 1 - 2): # 0 1 2 3
for j in range(m + 1 - 3): # 0 1 2
sum_ = mp[i][j] + mp[i][j + 1] + mp[i][j + 2] + mp[i + 1][j + 2]
max_ = max(max_, sum_)
# print(mp[i][j], mp[i][j + 1], mp[i][j + 2], mp[i + 1][j + 2])
# 의자형
def shape4():
global max_
# 세로
for i in range(n + 1 - 3): # 0 1 2
for j in range(m + 1 - 2): # 0 1 2 3
sum_ = mp[i][j] + mp[i + 1][j] + mp[i + 1][j + 1] + mp[i + 2][j + 1]
max_ = max(max_, sum_)
# print(mp[i][j], mp[i + 1][j], mp[i + 1][j + 1], mp[i + 2][j + 1])
# 세로 대칭
for i in range(n + 1 - 3): # 0 1 2
for j in range(m + 1 - 2): # 0 1 2 3
sum_ = mp[i][j + 1] + mp[i + 1][j] + mp[i + 1][j + 1] + mp[i + 2][j]
max_ = max(max_, sum_)
# print(mp[i][j + 1], mp[i + 1][j], mp[i + 1][j + 1], mp[i + 2][j])
# 가로
for i in range(n + 1 - 2): # 0 1 2 3
for j in range(m + 1 - 3): # 0 1 2
sum_ = mp[i + 1][j] + mp[i + 1][j + 1] + mp[i][j + 1] + mp[i][j + 2]
max_ = max(max_, sum_)
# print(mp[i + 1][j], mp[i + 1][j + 1], mp[i][j + 1], mp[i][j + 2])
# 가로 대칭
for i in range(n + 1 - 2): # 0 1 2 3
for j in range(m + 1 - 3): # 0 1 2
sum_ = mp[i][j] + mp[i][j + 1] + mp[i + 1][j + 1] + mp[i + 1][j + 2]
max_ = max(max_, sum_)
# print(mp[i][j], mp[i][j + 1], mp[i + 1][j + 1], mp[i + 1][j + 2])
# ㅜ형
def shape5():
global max_
# ㅜ
for i in range(n + 1 - 2): # 0 1 2 3
for j in range(m + 1 - 3): # 0 1 2
sum_ = sum(mp[i][j:j + 3]) + mp[i + 1][j + 1]
max_ = max(max_, sum_)
# print(mp[i][j:j + 3], mp[i + 1][j + 1])
# ㅗ
for i in range(1, n): # 1 2 3 4
for j in range(m + 1 - 3): # 0 1 2
sum_ = sum(mp[i][j:j + 3]) + mp[i - 1][j + 1]
max_ = max(max_, sum_)
# print(mp[i][j:j + 3], mp[i - 1][j + 1])
# ㅏ
for i in range(n + 1 - 3): # 0 1 2
for j in range(m + 1 - 2): # 0 1 2 3
sum_ = mp[i][j] + mp[i + 1][j] + mp[i + 2][j] + mp[i + 1][j + 1]
max_ = max(max_, sum_)
# print(mp[i][j], mp[i + 1][j], mp[i + 2][j], mp[i + 1][j + 1])
# ㅓ
for i in range(n + 1 - 3): # 0 1 2
for j in range(1, m): # 0 1 2 3
sum_ = mp[i][j] + mp[i + 1][j] + mp[i + 2][j] + mp[i + 1][j - 1]
max_ = max(max_, sum_)
# print(mp[i][j], mp[i + 1][j], mp[i + 2][j], mp[i + 1][j - 1])
if __name__ == '__main__':
max_ = 0
shape1()
shape2()
shape3()
shape4()
shape5()
print(max_)
💬 Point
➡️ 나올 수 있는 모든 도형을 생각해야한다.
➡️ n, m 범위에 주의한다.
input = sys.stdin.readline
n, m = map(int, input().split()) # 세로 x 가로
mp = [list(map(int, input().split())) for _ in range(n)] # 종이맵
◾ 입력을 우선 받습니다.
# 테트로미노 종류에 따라
# 일자형
def shape1():
global max_
# 가로
for i in range(n): # 0 1 2 3 4
for j in range(m + 1 - 4): # 0 1
sum_ = mp[i][j] + mp[i][j + 1] + mp[i][j + 2] + mp[i][j + 3]
max_ = max(max_, sum_)
# print(mp[i][j], mp[i][j + 1], mp[i][j + 2], mp[i][j + 3])
# 세로
for i in range(n + 1 - 4): # 0 1 2 3 4
for j in range(m): # 0 1
sum_ = mp[i][j] + mp[i + 1][j] + mp[i + 2][j] + mp[i + 3][j]
max_ = max(max_, sum_)
# print(mp[i][j], mp[i + 1][j], mp[i + 2][j], mp[i + 3][j])

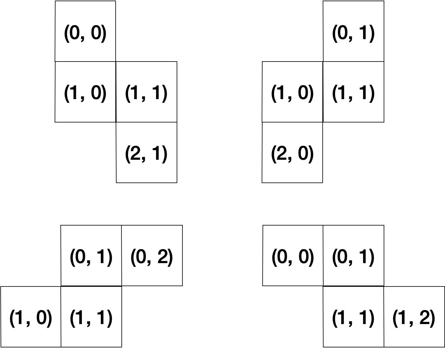
◾ 일자형 테트로미노를 확인해보겠습니다. 두 개의 도형을 살펴봐야합니다.
가로형은 n 은 세로를 다 도므로 0 ~ n 까지 돕니다. 가로는 길이가 4가 되므로 바깥 범위를 넘지않도록 합니다.
세로형은 반대와 같습니다. 세로의 길이가 4가 되므로 바깥 범위를 넘지 않도록 합니다.
# 정사각형
def shape2():
global max_
for i in range(n + 1 - 2): # 0 1 2 3
for j in range(m + 1 - 2): # 0 1 2 3
sum_ = sum(mp[i][j:j + 2] + mp[i + 1][j:j + 2])
max_ = max(max_, sum_)
# print(mp[i][j:j + 2] + mp[i + 1][j:j + 2])

◾ 슬라이싱을 사용했습니다. 이도 바깥 범위를 넘지않도록 해야합니다. 정사각형이니 2씩 잡아줘야합니다.
# L자형
def shape3():
global max_
# L
for i in range(n + 1 - 3): # 0 1 2
for j in range(m + 1 - 2): # 0 1 2 3
sum_ = mp[i][j] + mp[i + 1][j] + mp[i + 2][j] + mp[i + 2][j + 1]
max_ = max(max_, sum_)
# print(mp[i][j], mp[i + 1][j], mp[i + 2][j], mp[i + 2][j + 1])
# L 대칭
for i in range(n + 1 - 3): # 0 1 2
for j in range(m + 1 - 2): # 0 1 2 3
sum_ = mp[i][j + 1] + mp[i + 1][j + 1] + mp[i + 2][j + 1] + mp[i + 2][j]
max_ = max(max_, sum_)
# print(mp[i][j + 1], mp[i + 1][j + 1], mp[i + 2][j + 1], mp[i + 2][j])
# r (L 상하반전)
for i in range(n + 1 - 3): # 0 1 2
for j in range(m + 1 - 2): # 0 1 2 3
sum_ = mp[i][j] + mp[i][j + 1] + mp[i + 1][j + 1] + mp[i + 2][j + 1]
max_ = max(max_, sum_)
# print(mp[i][j], mp[i + 1][j], mp[i + 2][j], mp[i][j + 1])
# r 대칭
for i in range(n + 1 - 3): # 0 1 2
for j in range(m + 1 - 2): # 0 1 2 3
sum_ = mp[i][j] + mp[i + 1][j] + mp[i + 2][j] + mp[i][j + 1]
max_ = max(max_, sum_)
# print(mp[i][j], mp[i][j + 1], mp[i + 1][j + 1], mp[i + 2][j + 1])
# ㄴ
for i in range(n + 1 - 2): # 0 1 2 3
for j in range(m + 1 - 3): # 0 1 2
sum_ = mp[i][j] + mp[i + 1][j] + mp[i + 1][j + 1] + mp[i + 1][j + 2]
max_ = max(max_, sum_)
# print(mp[i][j], mp[i + 1][j], mp[i + 1][j + 1], mp[i + 1][j + 2])
# ㄴ 대칭
for i in range(n + 1 - 2): # 0 1 2 3
for j in range(m + 1 - 3): # 0 1 2
sum_ = mp[i][j + 2] + mp[i + 1][j] + mp[i + 1][j + 1] + mp[i + 1][j + 2]
max_ = max(max_, sum_)
# print(mp[i][j + 2], mp[i + 1][j], mp[i + 1][j + 1], mp[i + 1][j + 2])
# ㄴ 상하반전좌우대칭
for i in range(n + 1 - 2): # 0 1 2 3
for j in range(m + 1 - 3): # 0 1 2
sum_ = mp[i][j] + mp[i][j + 1] + mp[i][j + 2] + mp[i + 1][j]
max_ = max(max_, sum_)
# print(mp[i][j], mp[i][j + 1], mp[i][j + 2], mp[i + 1][j])
# ㄱ (ㄴ 상하반전)
for i in range(n + 1 - 2): # 0 1 2 3
for j in range(m + 1 - 3): # 0 1 2
sum_ = mp[i][j] + mp[i][j + 1] + mp[i][j + 2] + mp[i + 1][j + 2]
max_ = max(max_, sum_)
# print(mp[i][j], mp[i][j + 1], mp[i][j + 2], mp[i + 1][j + 2])

◾ 가장 도형의 개수가 많고 골치 아픈 경우입니다. 하지만 차근차근 하나씩 해보면 됩니다.
헷갈리므로 디버깅을 해가면서 합시다.
# 의자형
def shape4():
global max_
# 세로
for i in range(n + 1 - 3): # 0 1 2
for j in range(m + 1 - 2): # 0 1 2 3
sum_ = mp[i][j] + mp[i + 1][j] + mp[i + 1][j + 1] + mp[i + 2][j + 1]
max_ = max(max_, sum_)
# print(mp[i][j], mp[i + 1][j], mp[i + 1][j + 1], mp[i + 2][j + 1])
# 세로 대칭
for i in range(n + 1 - 3): # 0 1 2
for j in range(m + 1 - 2): # 0 1 2 3
sum_ = mp[i][j + 1] + mp[i + 1][j] + mp[i + 1][j + 1] + mp[i + 2][j]
max_ = max(max_, sum_)
# print(mp[i][j + 1], mp[i + 1][j], mp[i + 1][j + 1], mp[i + 2][j])
# 가로
for i in range(n + 1 - 2): # 0 1 2 3
for j in range(m + 1 - 3): # 0 1 2
sum_ = mp[i + 1][j] + mp[i + 1][j + 1] + mp[i][j + 1] + mp[i][j + 2]
max_ = max(max_, sum_)
# print(mp[i + 1][j], mp[i + 1][j + 1], mp[i][j + 1], mp[i][j + 2])
# 가로 대칭
for i in range(n + 1 - 2): # 0 1 2 3
for j in range(m + 1 - 3): # 0 1 2
sum_ = mp[i][j] + mp[i][j + 1] + mp[i + 1][j + 1] + mp[i + 1][j + 2]
max_ = max(max_, sum_)
# print(mp[i][j], mp[i][j + 1], mp[i + 1][j + 1], mp[i + 1][j + 2])

◾ 회전을 하고 대칭을 해서 4개의 도형을 찾아 합을 구해봅니다.
# ㅜ형
def shape5():
global max_
# ㅜ
for i in range(n + 1 - 2): # 0 1 2 3
for j in range(m + 1 - 3): # 0 1 2
sum_ = sum(mp[i][j:j + 3]) + mp[i + 1][j + 1]
max_ = max(max_, sum_)
# print(mp[i][j:j + 3], mp[i + 1][j + 1])
# ㅗ
for i in range(1, n): # 1 2 3 4
for j in range(m + 1 - 3): # 0 1 2
sum_ = sum(mp[i][j:j + 3]) + mp[i - 1][j + 1]
max_ = max(max_, sum_)
# print(mp[i][j:j + 3], mp[i - 1][j + 1])
# ㅏ
for i in range(n + 1 - 3): # 0 1 2
for j in range(m + 1 - 2): # 0 1 2 3
sum_ = mp[i][j] + mp[i + 1][j] + mp[i + 2][j] + mp[i + 1][j + 1]
max_ = max(max_, sum_)
# print(mp[i][j], mp[i + 1][j], mp[i + 2][j], mp[i + 1][j + 1])
# ㅓ
for i in range(n + 1 - 3): # 0 1 2
for j in range(1, m): # 0 1 2 3
sum_ = mp[i][j] + mp[i + 1][j] + mp[i + 2][j] + mp[i + 1][j - 1]
max_ = max(max_, sum_)
# print(mp[i][j], mp[i + 1][j], mp[i + 2][j], mp[i + 1][j - 1])

◾ 이도 4개의 도형이 있습니다. 이렇게 하나하나 도형을 따져보면서 합을 구하면 최종값을 구할 수 있습니다.
# 알고리즘 백준 테트로미노 파이썬
# 알고리즘 bj14500 python 테트로미노
'✏️ 𝗔𝗹𝗴𝗼𝗿𝗶𝘁𝗵𝗺 > 백준 알고리즘' 카테고리의 다른 글
| [BJ14502] 연구소 (0) | 2022.05.04 |
|---|---|
| [BJ14501] 퇴사 (0) | 2022.04.30 |
| [BJ14499] 주사위 굴리기 (0) | 2022.04.29 |
| [BJ13458] 시험 감독 (0) | 2022.04.28 |
| [BJ3190] 뱀 (0) | 2022.04.28 |